热门关键词: DC-DC 功率转换器、 AC-DC 功率转换器、 AC LED 驱动、 DC LED 驱动、 电源管理集成电路 (PMIC)、 电源模块、 电池管理、
TP1000 高精度恒压/恒流原边反馈控制器
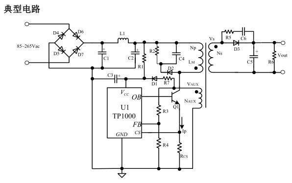
概述
TP1000 是一款高性能的 AC/DC 电源控制器,采用频率调制(PFM)模式,反激电路工作在断
续电流模式(DCM)下。芯片内置各种故障保护电路,可靠性极高。
TP1000 提供精确的恒压/恒流(CV/CC)控制器,无需光耦、次级控制电路和环路补偿电路即可
实现系统稳定、可靠地工作,可以大大简化低功率 CV/CC 电源转换器的设计。该器件采用了革新
性的控制技术,能够提供极为严格的输出电压和电流调节。
TP1000 控制器工作效率高,并且无负载功耗小,典型值为 100mW@220Vac。适用于输入宽电
压范围输出功率 0.5W-10W、3-12Vdc 的 CV/CC 电源转换器和适配器。
特性
·初级控制技术实现恒压恒流输出
·省略光耦和次级 CV/CC 控制电路
·无需外部补偿电容,外围电路简单
·内置线缆电阻补偿(0、+3%、+6%等)
·低启动电流 (8uA)
·直接驱动低成本的 BJT 开关管
·非连续工作模式下的反激拓扑结构
·内置各端口故障保护
电压采样 FB 端口的悬空、短路及固定电平故障保护
限流采样 CS 端口的悬空、短路及固定电平故障保护
·内置过压保护、欠压保护及过温保护
·输出短路保护
应用
手机或无绳电话、PDA、MP3 等使用的充电器、适配器、白光 LED 驱动器
小家电电源转换器
微信二维码
